tqb谈球吧集团开展工作纪律专项检查

2023-5-30

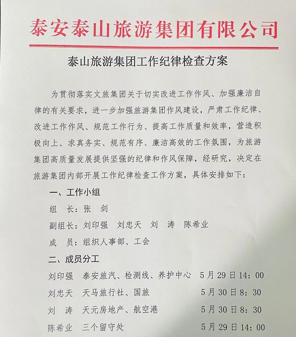
  为进一步加强作风建设,严肃工作纪律、规范工作行为、提高工作质量和效率,营造积极向上、求真务实、规范有序的工作氛围,5月29日、30日旅游集团集中开展了工作纪律专项检查。

  检查组以“四不两直”的形式先后对集团本部和各子公司工作人员上下班打卡、有无擅离职守、串岗聊天以及工作日饮酒等情况进行了检查,经检查绝大部分干部职工都能严格遵守工作纪律,坚守工作岗位,认真履行工作职责,未发现无故缺岗离岗、工作怠慢、精神涣散等现象,工作秩序井然有序,整体在岗情况良好,请假手续及临时外出手续完备,但也有因特殊原因导致上下班打卡不及时的情况出现,针对这一情况,检查组及时提出整改要求,责成相关单位针对类似问题抓好整改落实。

  检查过程中,检查组成员与干部职工深入交流,询问工作状态和目前工作进度,鼓励干部职工要立足岗位,坚持持续性学习,以饱满的精神状态和扎实的工作作风投入到企业生产运营、创新创效等各项工作中去。

  通过本次纪律检查,进一步规范了工作纪律,严明了工作作风,强化了全体干部职工责任意识、纪律意识,下一步,旅游集团将对工作纪律开展常态化监督检查,为推动旅游集团各项工作高效发展提供坚强的组织纪律保障。


电话/传真:0538-8538311

邮箱:tslyjt@163.com

地址:山东省泰安市货场路6号国贸大厦17A

Copyright tqb谈球吧体育官网 - 登录入口 版权所有

技术支持:诺盾网络