面对当前新冠肺炎复杂严峻的形势,为严格贯彻落实市国资疫情防控有关要求,8月5日上午,tqb谈球吧集团紧急召开新冠肺炎疫情防控专题会议。集团党委书记、董事长、总经理张剑在会上对下一步疫情防控工作做出部署。副总经理刘涛主持会议,集团领导班子成员、各子公司主要负责人、集团各科室负责人参加了会议。



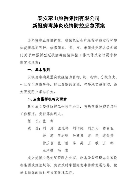
刘涛传达了近日市相关部门关于做好当前疫情防控工作的通知要求。集团政策法规部部长冯黎宣读了《tqb谈球吧集团疫情防控应急预案》。刘涛传达了近日市相关部门关于做好当前疫情防控工作的通知要求。集团政策法规部部长冯黎宣读了《tqb谈球吧集团疫情防控应急预案》。

张剑传达了市国资委疫情防控工作会议精神,并对抓好当前疫情防控各项工作提出具体要求。
他指出,要认真排查当前疫情防控工作的不足,进一步补齐短板弱项,进一步细化措施,压实责任,坚持“人”“物”同防,闭环管理。要强化宣传,营造氛围,扎实抓好外防输入工作,多措并举推进疫情防控工作落地见效。
他要求,各子公司、人员密集场所等重点区域,要严格落实测温、扫码、戴口罩等基础防疫工作。要强化措施,精准摸排外出返泰人员情况,严格管理,精准上报。
他强调,要加大力度抓好疫苗接种工作,确保如期实现适龄无禁忌人员“应接尽接”、“应接快接”,筑牢全民免疫屏障。
电话/传真:0538-8538311
邮箱:tslyjt@163.com
地址:山东省泰安市货场路6号国贸大厦17A
Copyright tqb谈球吧体育官网 - 登录入口 版权所有
技术支持:诺盾网络